Product docs and API reference are now on Akamai TechDocs.
Search product docs.
Search for “” in product docs.
Search API reference.
Search for “” in API reference.
Search Results
 results matching 
 results
No Results
Filters
Migrating From Azure Monitor to Prometheus and Grafana on Akamai
Traducciones al EspañolEstamos traduciendo nuestros guías y tutoriales al Español. Es posible que usted esté viendo una traducción generada automáticamente. Estamos trabajando con traductores profesionales para verificar las traducciones de nuestro sitio web. Este proyecto es un trabajo en curso.
Azure Monitor is Microsoft’s built-in observability platform. It is designed to monitor and analyze the performance and reliability of applications and infrastructure within the Azure ecosystem. It collects metrics, logs, and telemetry data from Azure resources, on-premises environments, and other cloud services. It also offer tools to optimize and maintain system health.
This guide explains how to migrate Azure Monitor service logs and metrics to Prometheus and Grafana running on a Linode instance.
This guide walks through how to migrate standard Azure Monitor service logs, metrics, and monitoring to a Prometheus and Grafana software stack on a Linode instance. To illustrate the migration process, an example Flask-based Python application running on a separate instance is configured to send logs and metrics to Azure Monitor, and then modified to integrate with Prometheus and Grafana. While this guide uses a Flask application as an example, the principles can be applied to any workload currently monitored via Azure Monitor.
Introduction to Prometheus and Grafana
Prometheus is a time-series database that collects and stores metrics from applications and services. It provides a foundation for monitoring system performance using the PromQL query language to extract and analyze granular data. Prometheus autonomously scrapes (pulls) metrics from targets at specified intervals, efficiently storing data through compression while retaining the most critical details. It also supports alerting based on metric thresholds, making it suitable for dynamic, cloud-native environments.
Grafana is a visualization and analytics platform that integrates with Prometheus. It enables users to create real-time, interactive dashboards, visualize metrics, and set up alerts to gain deeper insights into system performance. Grafana can unify data from a wide array of data sources, including Prometheus, to provide a centralized view of system metrics.
Prometheus and Grafana are considered industry standard, and are commonly used together to monitor service health, detect anomalies, and issue alerts. Being both open source and platfrom-agnostic allows them to be deployed across a diverse range of cloud providers and on-premise infrastructures. Organizations often adopt these tools to reduce operational costs while gaining greater control over how data is collected, stored, and visualized.
Before You Begin
If you do not already have a virtual machine to use, create a Compute Instance for the Prometheus and Grafana stack using the steps in our Get Started and Create a Compute Instance guides:
- Prometheus and Grafana instance requirements: Linode 8 GB Shared CPU plan, Ubuntu 24.04 LTS distribution
Use these steps if you prefer to use the Linode CLI to provision resources.
The following command creates a Linode 8 GB compute instance (
g6-standard-4) running Ubuntu 24.04 LTS (linode/ubuntu24.04) in the Miami datacenter (us-mia):linode-cli linodes create \ --image linode/ubuntu24.04 \ --region us-mia \ --type g6-standard-4 \ --root_pass PASSWORD \ --authorized_keys "$(cat ~/.ssh/id_rsa.pub)" \ --label monitoring-serverNote the following key points:
- Replace the
regionas desired. - Replace PASSWORD with a secure alternative for your root password.
- This command assumes that an SSH public/private key pair exists, with the public key stored as
id\_rsa.pubin the user’s$HOME/.ssh/folder. - The
--labelargument specifies the name of the new server (monitoring-server).
To emulate a real-world workload, the examples in this guide use an additional optional instance to run an example Flask Python application. This application produces sample metrics and is used to illustrate configuration changes when switching from Azure Monitor to an alternative monitoring solution. This instance can live on Azure or other infrastructure (such as a Linode) as long as it is configured to send metrics to Azure Monitor.
- Example Flask app instance requirements: 1 GB Shared CPU, Ubuntu 24.04 LTS distribution
Follow our Set Up and Secure a Compute Instance guide to update each system. You may also wish to set the timezone, configure your hostname, create a limited user account, and harden SSH access.
sudo. If you’re not familiar with the sudo command, see the
Users and Groups guide.Install Prometheus as a Service
To install Prometheus, login via SSH to your Linode instance as your limited sudo user:
ssh SUDO_USER@LINODE_IPCreate a dedicated user for Prometheus, disable its login, and create the necessary directories for Prometheus:
sudo useradd --no-create-home --shell /bin/false prometheus sudo mkdir /etc/prometheus sudo mkdir /var/lib/prometheusDownload the latest version of Prometheus from its GitHub repository:
wget https://github.com/prometheus/prometheus/releases/download/v2.55.1/prometheus-2.55.1.linux-amd64.tar.gzThis guide uses version
2.55.1. Check the project’s releases page for the latest version that aligns with your instance’s operating system.Extract the compressed file and navigate to the extracted folder:
tar xzvf prometheus-2.55.1.linux-amd64.tar.gz cd prometheus-2.55.1.linux-amd64Move both the
prometheusandpromtoolbinaries to/usr/local/bin:sudo cp prometheus /usr/local/bin sudo cp promtool /usr/local/binThe
prometheusbinary is the main monitoring application, whilepromtoolis a utility application that queries and configures a running Prometheus service.Move the configuration files and directories to the
/etc/prometheusfolder you created previously:sudo cp -r consoles /etc/prometheus sudo cp -r console_libraries /etc/prometheus sudo cp prometheus.yml /etc/prometheus/prometheus.ymlSet the correct ownership permissions for Prometheus files and directories:
sudo chown -R prometheus:prometheus /etc/prometheus sudo chown -R prometheus:prometheus /var/lib/prometheus sudo chown prometheus:prometheus /usr/local/bin/prometheus sudo chown prometheus:prometheus /usr/local/bin/promtool
Create a systemd Service File
A systemd service configuration file must be created to run Prometheus as a service.
Create the service file using the text editor of your choice. This guide uses
nano.sudo nano /etc/systemd/system/prometheus.serviceAdd the following content to the file, and save your changes:
- File: /etc/systemd/system/prometheus.Service
1 2 3 4 5 6 7 8 9 10 11 12 13 14 15 16 17[Unit] Description=Prometheus Service Wants=network-online.target After=network-online.target [Service] User=prometheus Group=prometheus Type=simple ExecStart=/usr/local/bin/prometheus \ --config.file=/etc/prometheus/prometheus.yml \ --storage.tsdb.path=/var/lib/prometheus \ --web.console.templates=/etc/prometheus/consoles \ --web.console.libraries=/etc/prometheus/console_libraries [Install] WantedBy=multi-user.target
Reload the
systemdconfiguration files to apply the new service file:sudo systemctl daemon-reloadUsing
systemctl, start theflash-appservice and enable it to automatically start after a system reboot:sudo systemctl start prometheus sudo systemctl enable prometheusVerify that Prometheus is running:
systemctl status prometheusThe output should display
active (running), confirming a successful setup:● prometheus.service - Prometheus Service Loaded: loaded (/etc/systemd/system/prometheus.service; enabled; preset: enabled) Active: active (running) since Thu 2024-12-05 16:11:57 EST; 5s ago Main PID: 1165 (prometheus) Tasks: 9 (limit: 9444) Memory: 16.2M (peak: 16.6M) CPU: 77ms CGroup: /system.slice/prometheus.serviceWhen done, press the Q key to exit the status output and return to the terminal prompt.
Open a web browser and visit your instance’s IP address on port
9090(Prometheus’s default port):http://IP_ADDRESS:9090The Prometheus UI should appear:


Note Prometheus settings are configured in the/etc/prometheus/prometheus.ymlfile. This guide uses the default values. For production systems, consider enabling authentication and other security measures to protect your metrics.
Install the Grafana Service
Grafana provides an apt repository, reducing the number of steps needed to install and update it on Ubuntu.
Install the necessary package to add new repositories:
sudo apt install software-properties-common -yImport and add the public key for the Grafana repository:
wget -q -O - https://packages.grafana.com/gpg.key | sudo apt-key add - sudo add-apt-repository "deb https://packages.grafana.com/oss/deb stable main"Update the package index and install Grafana:
sudo apt update sudo apt install grafana -yThe installation process already sets up the
systemdconfiguration for Grafana. Start and enable the Grafana service:sudo systemctl start grafana-server sudo systemctl enable grafana-serverRun the following command to verify that Grafana is
active (running):systemctl status grafana-server● grafana-server.service - Grafana instance Loaded: loaded (/usr/lib/systemd/system/grafana-server.service; enabled; preset: enabled) Active: active (running) since Thu 2024-12-05 13:57:10 EST; 8s ago Docs: http://docs.grafana.org Main PID: 3434 (grafana) Tasks: 14 (limit: 9444) Memory: 71.4M (peak: 80.4M) CPU: 2.971s CGroup: /system.slice/grafana-server.service
Connect Grafana to Prometheus
Open a web browser and visit your instance’s IP address on port
3000(Grafana’s default port) to access the Grafana web UI:http://IP_ADDRESS:3000Login using the default credentials of
adminfor both the username and password:
After logging in, you are prompted to enter a secure replacement for the default password:

Add Prometheus as a data source by expanding the Home menu, navigating to the Connections entry, and clicking Add new connection:

Search for and select Prometheus.
Click Add new data source.


In the URL field, enter
http://localhost:9090.Click Save & Test to confirm the connection.


If successful, your Grafana installation is now connected to the Prometheus installation running on the same Linode.
Configure Example Flask Server
This guide demonstrates the migration process using an example Flask app running on a separate instance from which metrics and logs can be collected.
Log in to the instance running the example Flask application as a user with
sudoprivileges.Create a directory for the project named
exmaple-flask-appand navigate into it:mkdir example-flask-app cd example-flask-appUsing a text editor of your choice, create a file called
app.py:nano app.pyGive it the following contents:
- File: app.py
1 2 3 4 5 6 7 8 9 10 11 12 13 14 15 16 17 18 19 20 21 22 23 24 25 26 27 28 29 30 31 32 33 34 35 36 37 38 39import json import logging import time from flask import Flask, request from applicationinsights import TelemetryClient # Note: pip install applicationinsights logging.basicConfig(filename='flask-app.log', level=logging.INFO) logger = logging.getLogger(__name__) app = Flask(__name__) # Azure Monitoring setup tc = TelemetryClient('YOUR_INSTRUMENTATION_KEY') @app.before_request def start_timer(): request.start_time = time.time() @app.after_request def send_latency_metric(response): latency = time.time() - request.start_time # Send latency metric to Azure Monitoring tc.track_metric("EndpointLatency", latency, properties={ "Endpoint": request.path, "Method": request.method }) tc.flush() return response @app.route('/') def hello_world(): logger.info("A request was received at the root URL") return {'message': 'Hello, World!'}, 200 if __name__ == '__main__': app.run(host='0.0.0.0', port=8080)
When done, save your changes, and close the text editor.
Create a separate text file called
requirements.txt:nano requirements.txtProvide it with the following basic dependencies for the Flask application to function, and save your changes:
- File: requirements.txt
1 2 3 4 5Flask==3.0.3 itsdangerous==2.2.0 Jinja2==3.1.4 MarkupSafe==2.1.5 Werkzeug==3.0.4
A virtual environment is required to run
pipcommands in Ubuntu 24.04 LTS. Use the following command to installpython3.12-venv:sudo apt install python3.12-venvUsing the
venvutility, create a virtual environment namedvenvwithin theexample-flask-appdirectory:python3 -m venv venvActivate the
venvvirtual environment:source venv/bin/activateUse
pipto install the example Flask application’s dependencies from therequirements.txtfile:pip install -r requirements.txtAlso using
pip, installapplicationinsights, which is required for interfacing with Azure Monitor:pip install applicationinsightsExit the virtual environment:
deactivate
Create a systemd Service File
Create a
systemdservice file for the example Flask app:sudo nano /etc/systemd/system/flask-app.serviceProvide the file with the following content, replacing USERNAME with your actual
sudouser:- File: /etc/systemd/system/flask-app.service
1 2 3 4 5 6 7 8 9 10 11 12[Unit] Description=Flask Application Service After=network.target [Service] User=USERNAME WorkingDirectory=/home/USERNAME/example-flask-app ExecStart=/home/USERNAME/example-flask-app/venv/bin/python /home/USERNAME/example-flask-app/app.py Restart=always [Install] WantedBy=multi-user.target
Save your changes when complete.
Reload the
systemdconfiguration files to apply the new service file, then start and enable the service:sudo systemctl daemon-reload sudo systemctl start flask-app sudo systemctl enable flask-appVerify that the
flask-appservice isactive (running):systemctl status flask-app● flask-app.service - Flask Application Service Loaded: loaded (/etc/systemd/system/flask-app.service; enabled; preset: enabled) Active: active (running) since Thu 2024-12-05 17:26:18 EST; 1min 31s ago Main PID: 4413 (python) Tasks: 1 (limit: 9444) Memory: 20.3M (peak: 20.3M) CPU: 196ms CGroup: /system.slice/flask-app.serviceOnce the Flask application is running, Azure Monitor can monitor its data.
Generate data by issuing an HTTP request using the following cURL command. Replace FLASK_APP_IP_ADDRESS with the IP address of the instance where the Flask app is running:
curl http://FLASK_APP_IP_ADDRESS:8080You should receive the following response:
{"message": "Hello, World!"}
Migrate from Azure Monitor to Prometheus and Grafana
Migrating from Azure Monitor to Prometheus and Grafana can offer several advantages, including increased control data storage and handling, potential reduction in cost, and enhanced monitoring capabilities across multi-cloud or hybrid environments. However, the transition requires careful planning and a clear understanding of the differences between them:
| Feature | Azure Monitor | Prometheus |
|---|---|---|
| Integration and Configuration | Out-of-the-box integrations to simplify monitoring Azure resources. | Cloud-agnostic and highly configurable, enabling integration across diverse environments. |
| Data Collection | Passively collects data from Azure resources. | Actively scrapes data at defined intervals from configured targets. |
| Data Storage | Fully manages data storage, including long-term retention. | Defaults to local short-term storage but supports integration with external long-term storage solutions. |
While Azure Monitor includes native tools for creating dashboards, Grafana enhances visualization capabilities by supporting multiple data sources. This allows users to combine real-time and historical data from Azure Monitor, Prometheus, and other platforms in a single unified view.
Applications monitored by Azure Monitor may use the following tools:
- Azure OpenTelemetry Exporter: For intentional collection of application metrics using the OpenTelemetry Standard.
- Application Insights: For automatic collection of metrics and telemetry data from applications.
Assess Current Monitoring Requirements
Begin the migration process by auditing your current Azure Monitor configuration, including:
- Metrics: Catalog the metrics being monitored, their collection intervals, and how they are utilized in day-to-day operations.
- Logs: Review logs collected from Azure resources and applications, noting any patterns or specific data points needed for troubleshooting or analysis.
- Alerts: Note also what specific alerts are configured.
This assessment can help determine the equivalent monitoring setup needed for Prometheus and Grafana.
The screenshots below are examples of Azure Monitor metrics captured for the example Python Flask application running on an Azure Virtual Machine. These metrics, such as server request counts and response latency, would need to be migrated to Prometheus for continued monitoring.




Azure Monitor also collects logs from Azure resources. The following example shows a log entry from the Python Flask application:


Export Existing Azure Monitor Logs and Metrics
There are two common approaches for exporting logs and metrics from Azure Monitor to a Prometheus and Grafana monitoring workflow:
Option 1: Azure Monitor Metrics Explorer
The Azure Monitor Metrics Exporter is an open source tool designed to scrape Azure metrics and expose them in a Prometheus-compatible format. It supports collecting metrics from various Azure resources such as Virtual Machines, App Services, and SQL Databases.
Typically deployed as a container or agent, the exporter is configured with Azure service principal credentials to access resources. Metrics are exposed at an HTTP endpoint, which Prometheus can scrape at regular intervals.
While this method enables real-time metric collection, it may require tuning to stay within Azure API limits in high-volume environments. Additionally, some Azure Monitor metrics or custom metrics may not be fully compatible with the exporter, necessitating alternative configurations.
Option 2: Diagnostic Settings in Azure Monitor
Azure Monitor’s diagnostic settings provide another way to export logs and metrics. This approach uses Azure Event Hub, a managed data streaming service, to transfer data from Azure Monitor.
Metrics Workflow:
Configure diagnostic settings for the Azure resources from which you want to export metrics.
Specify Azure Event Hub as the destination.
Use a streaming service, such as Kafka or a custom consumer, to route data from Event Hub to Prometheus-compatible storage (e.g. a time-series database). Grafana can ingest metrics directly if the format is supported.
Logs Workflow:
Set diagnostic settings to route logs from Azure Monitor to Azure Event Hub.
Stream logs from Event Hub to a log platform such as Loki, which is commonly paired with Grafana for visualization.
If needed, employ an ETL (Extract, Transform, Load) pipeline or serverless job to reformat logs for compatibility with Loki or another log storage system.
Expose Application Metrics to Prometheus
Prometheus works differently from Azure Monitor: instead of pushing data like Azure Monitor, Prometheus pulls metrics from the monitored application. After assessing or exporting metrics as needed, modify the application to enable Prometheus metric scraping so that it collects the same metrics previously sent to Azure Monitor. This process varies from application to application.
For the example Flask application in this guide, the prometheus_flask_exporter library is a standard library that can be used for instrumenting Flask applications to expose Prometheus metrics.
Reactivate the
venvvirtual environment:source venv/bin/activateUse
pipto install theprometheus_clientandprometheus_flask_exporterlibraries:pip install prometheus_client prometheus_flask_exporterExit the virtual environment:
deactivateUsing a text editor of your choice, open the
app.pyfile for the Flask application:nano app.pyReplace the file’s current Azure Monitor-specific contents with the Prometheus-specific code below:
- File: app.py
1 2 3 4 5 6 7 8 9 10 11 12 13 14 15 16 17 18 19 20 21 22 23 24 25 26 27 28 29 30 31 32 33 34import logging import random import time from flask import Flask from prometheus_flask_exporter import PrometheusMetrics logging.basicConfig(filename="flask-app.log", level=logging.INFO) logger = logging.getLogger(__name__) app = Flask(__name__) metrics = PrometheusMetrics(app) metrics.info("FlaskApp", "Application info", version="1.0.0") @app.route("/") def hello_world(): logger.info("A request was received at the root URL") return {"message": "Hello, World!"}, 200 @app.route("/long-request") def long_request(): n = random.randint(1, 5) logger.info( f"A request was received at the long-request URL. Slept for {n} seconds" ) time.sleep(n) return {"message": f"Long running request with {n=}"}, 200 if __name__ == "__main__": app.run(host="0.0.0.0", port=8080)
These lines use the
prometheus_flask_exporterlibrary to:- Instrument the Flask app for Prometheus metrics.
- Expose default and application-specific metrics at the
/metricsendpoint. - Provide metadata such as version information via
metrics.info.
Save and close the file, then restart the
flask-appservice:sudo systemctl restart flask-appVerify that the
flask-appservice isactive (running):systemctl status flask-app● flask-app.service - Flask Application Service Loaded: loaded (/etc/systemd/system/flask-app.service; enabled; preset: enabled) Active: active (running) since Thu 2024-12-05 17:26:18 EST; 1min 31s ago Main PID: 4413 (python) Tasks: 1 (limit: 9444) Memory: 20.3M (peak: 20.3M) CPU: 196ms CGroup: /system.slice/flask-app.serviceTest to see if the Flask app is accessible by issuing the following cURL command. Replace FLASK_APP_IP_ADDRESS with the IP address of the instance where the Flask app is running:
curl http://FLASK_APP_IP_ADDRESS:8080You should receive the following response:
{"message": "Hello, World!"}To view the metrics, open a web browser and visit the following URL:
http://FLASK_APP_IP_ADDRESS:8080/metricsThe metrics shown include
http_request_duration_seconds(request latency) andhttp_requests_total(total number of requests).
Configure Prometheus to Ingest Application Metrics
Log back in to the Prometheus & Grafana instance.
Using a text editor, open and modify the Prometheus configuration at
/etc/prometheus/prometheus.ymlto include the Flask application as a scrape target:sudo nano /etc/prometheus/prometheus.ymlAppend the following content to the
scrape_configssection of the file, replacing FLASK_APP_IP_ADDRESS with the IP address of yourmonitoring-serverinstance:- File: /etc/prometheus/prometheus.yml
1 2 3- job_name: 'flask_app' static_configs: - targets: ['FLASK_APP_IP_ADDRESS:8080']
This configuration tell Prometheus to scrape metrics from the Flask application running on port
8080.Save the file, and restart Prometheus to apply the changes:
sudo systemctl restart prometheusTo verify that Prometheus is successfully scraping the Flask app, open a web browser and navigate to the Prometheus user interface on port 9090. This is the default port used for Prometheus. Replace INSTANCE_IP_ADDRESS with the IP of your instance:
http://INSTANCE_IP_ADDRESS:9090In the Prometheus UI click the Status tab and select Targets. You should see the Flask application service listed as a target with a status of
UP, indicating that Prometheus is successfully scraping metrics from the application.

Create a Grafana Dashboard with Application Metrics
Grafana serves as the visualization layer, providing an interface for creating dashboards from Prometheus metrics.
Open a web browser and visit the following URL to access the Grafana UI on port 3000 (the default port for Grafana). Replace INSTANCE_IP_ADDRESS with the IP of your instance:
http://INSTANCE_IP_ADDRESS:3000Navigate to the Dashboards page:

Create a new dashboard in Grafana by clicking Create dashboard:

Click Add visualization:

In the resulting dialog, select the prometheus data source:


To duplicate the Azure Monitor metrics for the Flask application, first click on the Code tab in the right-hand side of the panel editor:


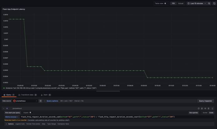
Input the following PromQL query to calculate the average latency for an endpoint:
flask_http_request_duration_seconds_sum{method="GET",path="/",status="200"} / flask_http_request_duration_seconds_count{method="GET",path="/",status="200"}After entering the formula, click Run queries to execute the PromQL query. The chart should update with data pulled from Prometheus:


This visualization replicates Azure Monitor’s latency metrics, detailing the average latency over time for a specific endpoint. Prometheus also provides default labels such as method, path, and status codes, for additional granularity in analysis.
Additional Considerations and Concerns
Cost Management
Migrating to Prometheus and Grafana eliminates the recurring licensing costs associated with Azure Monitor. However, infrastructure costs for running Prometheus and Grafana are still a consideration. Running Prometheus and Grafana requires provisioning compute and storage resources, with expenses for maintenance and handling network traffic. Additionally, since Prometheus is primarily designed for short-term data storage, setting up a long-term storage solution may also increase costs.
Recommendation:
- Assess the current costs of Azure Monitor, including licensing fees, and compare them to the infrastructure costs for hosting Prometheus and Grafana.
- Use Prometheus’s default short-term storage for real-time monitoring, reserving long-term storage for critical metrics only.
- Configure Grafana alerts and dashboards to minimize high-frequency scrapes and unnecessary data retention.
- Regularly review and refine retention policies and scraping intervals to balance cost with visibility needs.
Data Consistency and Accuracy
Azure Monitor automatically standardizes metrics and logs within its centralized system. In contrast, Prometheus and Grafana require custom configurations, which can raise concerns about consistency in data formatting, collection intervals, and overall accuracy during migration.
Recommendation:
- Document and map existing Azure Monitor metrics, logs, and alerts to align collection intervals and query formats.
- Standardize scrape intervals and retention policies across all Prometheus exporters to ensure consistent and comparable data.
- Early in the migration process, regularly audit and validate data accuracy between Azure Monitor and Prometheus to detect any discrepancies.
- Utilize Grafana dashboards to compare data from both systems during the migration to ensure equivalence and reliability.
Azure Monitor Aggregated Data Versus Prometheus Raw Data
Azure Monitor aggregates data to offer summary metrics that can reduce data volume while providing a high-level view of system health. Alternatively, Prometheus collects raw, fine-grained metrics. While this enables detailed analyses and granular troubleshooting, it can also increase storage requirements and complexity when interpreting data.
Recommendation:
- Leverage recording rules in Prometheus to create aggregated views of commonly queried metrics, thereby reducing storage while retaining essential insights.
- For historical trends or aggregated overviews, use a data pipeline to export and store high-level summaries in Grafana.
- Consider integrating an archival database for long-term storage of aggregated data, reducing reliance on raw metrics for historical monitoring.
Alert System Migration
Azure Monitor supports custom alerts based on queries or thresholds. These can be replicated in Prometheus using PromQL, with AlertManager handling alert routing and notifications. To ensure a seamless migration, it is critical to ensure that the both conditions and intent for each alert are accurately translated.
Recommendation:
- Audit all Azure Monitor alerts to understand their conditions and thresholds.
- Replicate these alerts in Prometheus using PromQL, ensuring they match the original intent and refining where necessary.
- Integrate Alertmanager with any existing notification systems (e.g. email, Slack, etc.) to maintain consistency in how teams are alerted to critical events.
Security and Access Controls
Azure Monitor integrates with Azure Active Directory to provide built-in, role-based access control (RBAC). Securing Prometheus and Grafana requires configuring user authentication (e.g. OAuth, LDAP, etc.) manually to ensure metrics and dashboards are only accessible to authorized personnel. To maintain security, data in transit should be encrypted using TLS.
Recommendation:
- Establish a strong security baseline by implementing secure access controls from the start.
- Configure Grafana with a well-defined RBAC policy.
- Integrate Grafana and Prometheus with an authentication system to centralize access management.
- Enable TLS for Prometheus to encrypt data in transit.
- Ensure that any sensitive metrics are restricted from unauthorized users.
- Regularly audit access logs and permissions to identify and mitigate vulnerabilities.
Separate Log and Metric Responsibilities
Azure Monitor provides a unified interface for managing both metrics and logs. Because Prometheus is primarily a metrics-based monitoring solution, it does not have built-in capabilities for handling logs in the way Azure Monitor does. Therefore, it’s important to decouple log management needs from metric collection when migrating.
Recommendation:
- Introduce a specialized log aggregation solution alongside Prometheus and Grafana for collecting, aggregating, and querying logs:
- Grafana Loki is designed to integrate with Grafana. It provides log querying capabilities within Grafana’s existing interface, giving a unified view of metrics and logs in a single dashboard.
- Fluentd is a log aggregator that can forward logs to multiple destinations, including object storage for long-term retention. It works with both Loki and ELK.
More Information
You may wish to consult the following resources for additional information on this topic. While these are provided in the hope that they will be useful, please note that we cannot vouch for the accuracy or timeliness of externally hosted materials.
This page was originally published on